
생활코딩에서 진행하는 머신러닝 강의를 알게되어 듣고 정리한 내용이다.
머신러닝1은 머신러닝을 처음 시작하는 분들을 위한 교양수업입니다. 이론과 수학 그리고 코딩을 철저히 감추고, 머신러닝을 우선 경험해볼 수 있도록 설계된 수업입니다.
오렌지3는 코딩 없이 머신러닝, 통계, 시각화를 이용할 수 있는 무료 프로그램입니다. 이 수업을 통해서 쉽게 머신러닝, 통계, 시각화의 세계에 입문할 수 있을 것입니다.
텐서플로우는 코딩을 통해서 머신러닝을 이용할 수 있는 기술입니다. 이 기술을 이용해서 프로그램의 부품으로서 머신러닝을 이용할 수 있습니다.
머신러닝 : 인공지능을 구현하는 기술
Machine Learning (기계학습) : 기계를 학습시켜 인간의 판단을 위임하기 위한 기술
https://teachablemachine.withgoogle.com/ : 모델 생성
Teachable Machine
Train a computer to recognize your own images, sounds, & poses. A fast, easy way to create machine learning models for your sites, apps, and more – no expertise or coding required.
teachablemachine.withgoogle.com
https://ml-app.yah.ac/ : Teachable Machine에서 생성한 모델을 이용해 애플리케이션을 만들어주는 서비스
머신러닝머신
ml-app.yah.ac
독립변수 : 원인이 되는 열
종속변수 : 결과가 되는 열 -> 온도에 따른 판매량 변화
상관관계 : 서로 상관이 있는 특성 -> 온도와 판매량은 상관관계가 있음
인과관계 : 각 열이 원인과 결과일 때 (독립변수와 종속변수의 관계)
⇒ 상관관계는 인과관계를 포함한다
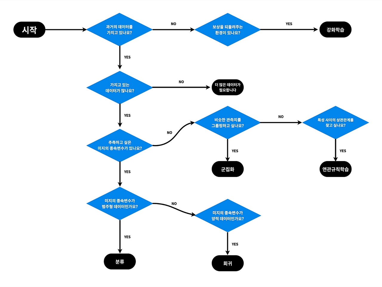
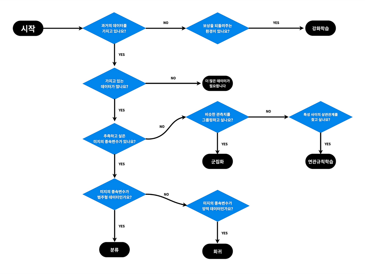
- 기계학습
- 지도학습 ⇒ 분류, 회귀 등
'지도' : 기계를 가르치다 데이터로 컴퓨터를 학습시켜 모델을 만드는 방식 - 비지도학습 ⇒ 군집화, 변환, 연관 등
기계에게 데이터에 대한 통찰력을 부여하는 것 (알려주지 않았는데 관찰을 통해 새로운 의미나 관계를 밝혀내는 것) - 강화학습
학습을 통해 능력을 향상 (경험을 통해 더 좋은 답을 찾아가는 것, 스스로 학습)
- 지도학습 ⇒ 분류, 회귀 등
지도학습 : 정답이 있는 문제를 해결
비지도학습 : 무언가에 대한 관찰을 통해 새로운 의미나 관계를 밝혀내는 것
강화학습 : 더 좋은 보상을 위해 수련하는 것
지도학습
지도학습 = 역사 : 어떤 사건이 일어났을 때, 결과로 어떤 일이 일어날지 예측 (과거에 대한 학습을 통해 미지의 데이터 추측)
지도학습을 하기 위해선 과거의 데이터가 있고, 이 데이터를 독립변수(원인)와 종속변수(결과)로 분리해야 함 독립변수와 종속변수의 관계를 컴퓨터에게 학습시키면 컴퓨터는 관계를 설명하는 공식을 만들어 냄. 이 공식이 '모델' 모델을 만들면 결과를 모르는 원인을 모델에 입력했을 때 결과를 계산해서 알려줌
회귀
예측하고 싶은 종속변수가 숫자일 때 머신러닝 방법 중 회귀 사용
분류
예측하고 싶은 종속변수가 이름 혹은 문자일 때 머신러닝 방법 중 분류 사용
군집화
비슷한 것들을 찾아 그룹을 만드는 것
(그룹을 만든 후 적당한 그룹에 위치시키는 것, 어떤 대상이 어떤 그룹에 속하는지 판단하는 것 : 분류)
관측치(행)를 그룹핑 해주는 것
연관규칙학습
서로 연관된 특징을 찾아내는 것 (=장바구니 분석, 추천)
특성(열)을 그룹핑 해주는 것
비지도학습
비지도학습 = 탐험 : 데이터의 성격을 파악하는 것이 목적(독립변수와 종속변수의 구분이 중요하지 않음)
강화학습
일단 해보면서 경험을 통해 실력을 키우는 것
행동의 결과가 유리한 것이면 상을 받고, 불리한 것이면 벌을 받는 것
이 과정을 많이 반복하면 더 많은 보상을 받을 수 있는 더 좋은 답을 찾아낼 수 있다는 것
예) 게임(환경), 게이머(에이전트), 게임화면(상태), 조작(행동), 상과 벌(보상), 게이머의 판단력(정책)
머신러닝 판단 지도

'Programming > Tips' 카테고리의 다른 글
| [VCS] Git 관련 용어 간단히 살펴보기 (0) | 2021.06.20 |
|---|---|
| [POSTMAN] API 테스트하기 (0) | 2020.09.16 |
| [VSCode] Chrome으로 실행하기 (3) | 2019.04.04 |
| [Windows] 프로세스 강제 종료 'taskkill' (0) | 2019.04.03 |
| [REST방식] REST/REST API/RESTful 이란 (0) | 2019.04.01 |